欢迎访问咸阳市燃气集团有限公司官方网站!
设为首页
加入收藏
首 页
咸阳燃气集团
公司简介
组织机构
企业文化
公司荣誉
新闻资讯
公司新闻
通知公告
行业资讯
党群建设
企业党建
群团建设
客户服务
开户流程
营业网点
加气站点
收费标准
油气管网设施公平开放信息
燃气具产品展示
燃气安全
安全信息
燃气安全常识
燃气管道安全常识
联系我们
留言板
公司信箱
当前位置:
首页
>
新闻资讯
>
行业资讯
>
正文
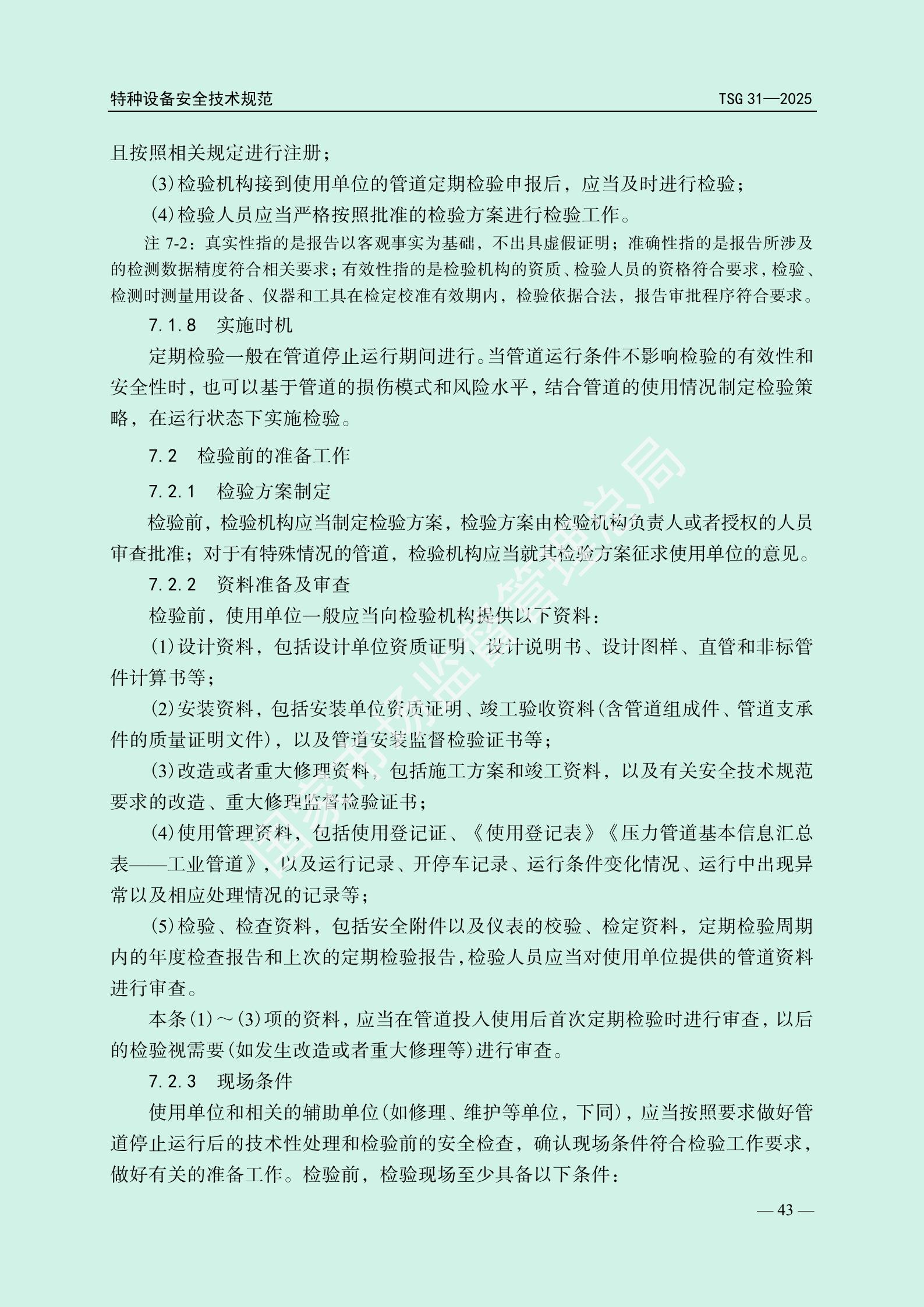
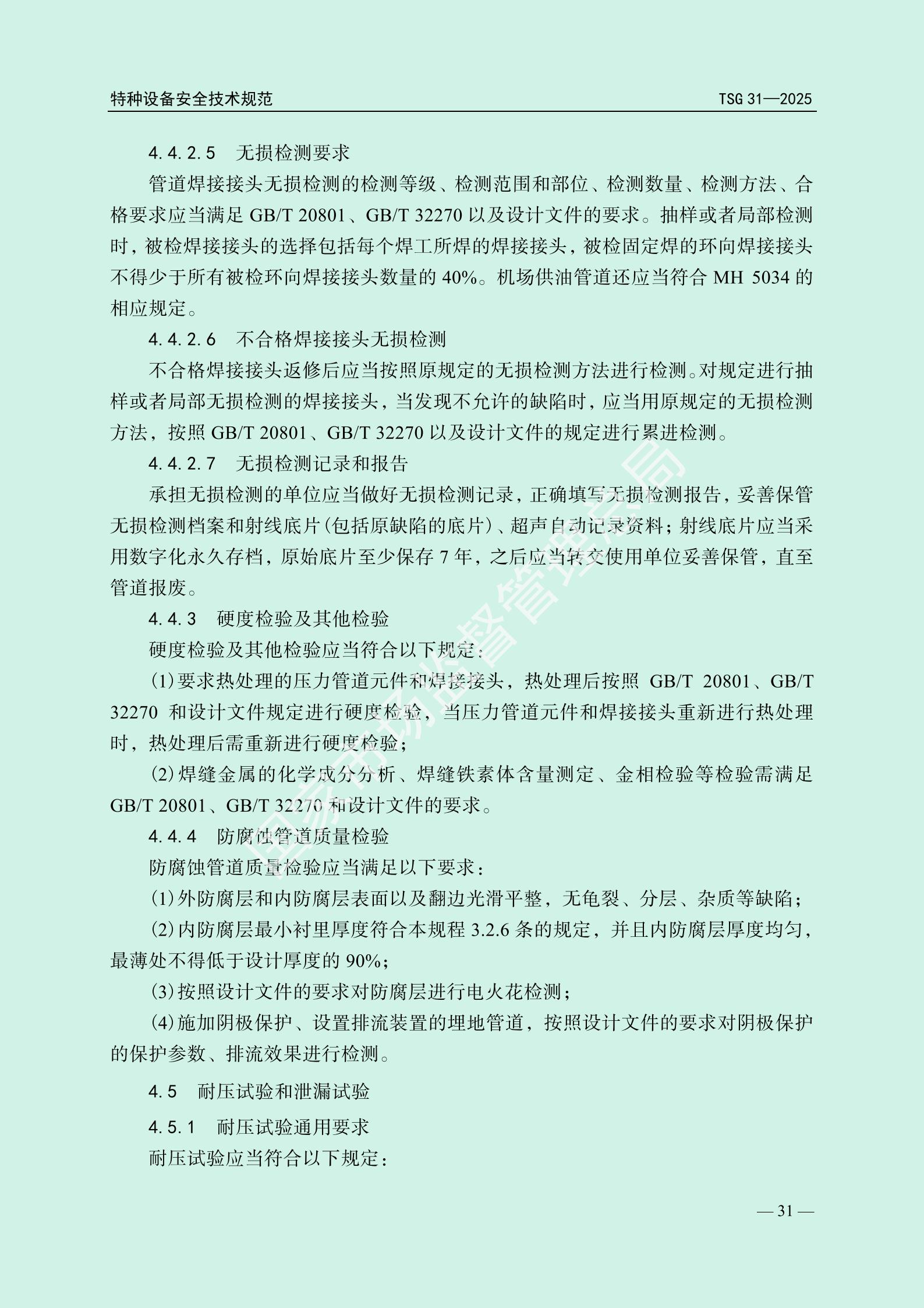
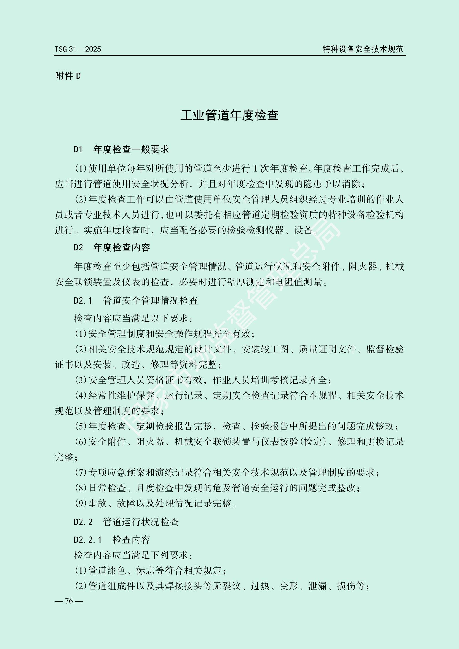
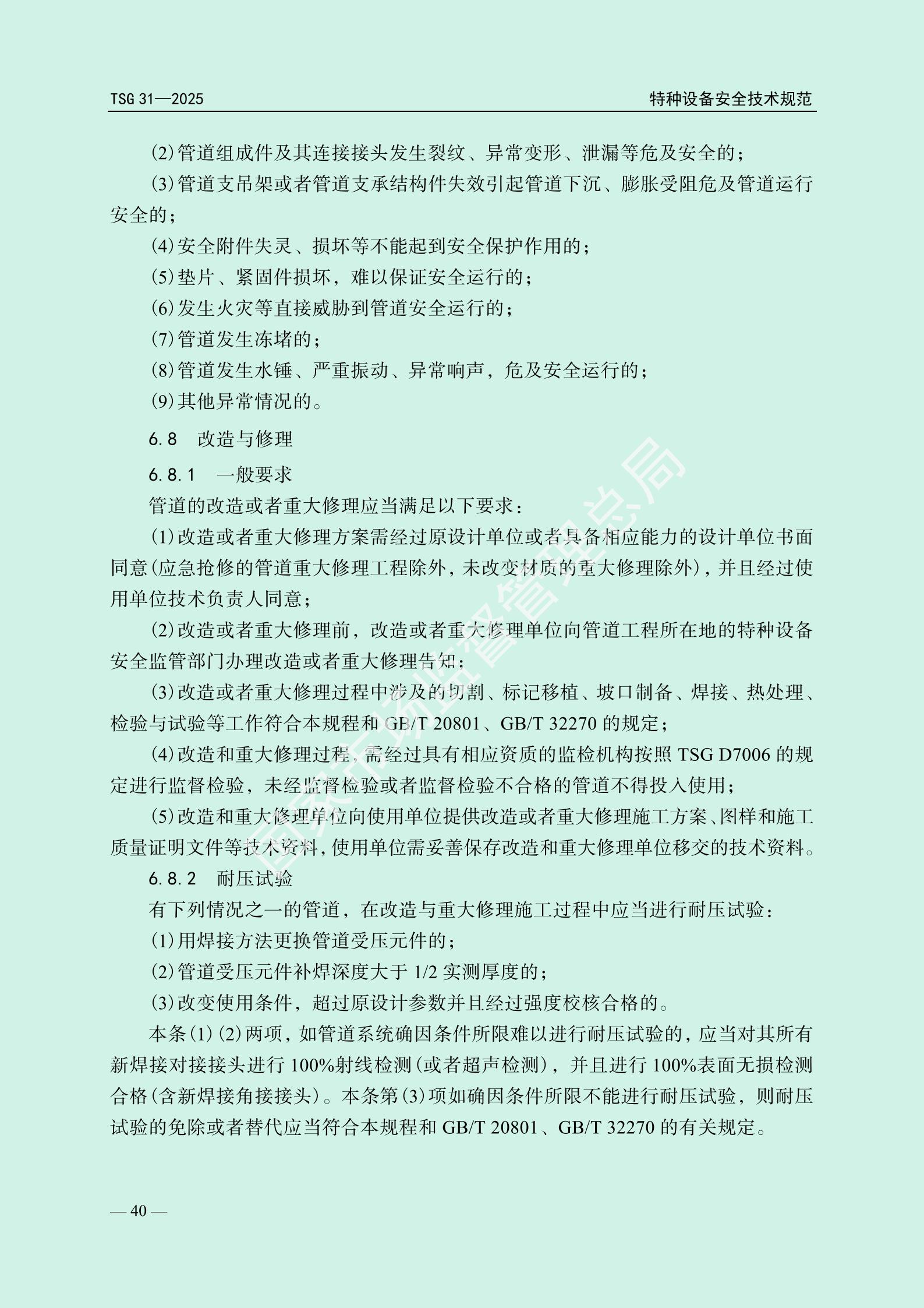
TSG 31-2025《工业管道安全技术规程》
来源:咸阳市燃气集团有限公司 作者:咸阳市燃气集团有限公司 点击数:
1
发表时间:
2026-02-28 08:53:14
A
A
A
【
打印本页
】 【
关闭窗口
】